OOS Workflow

The following workflow are the default workflows in the OOS Management application and can later be modified if needed to configure your company specific OOS process.

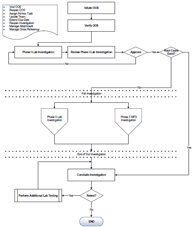
Primary Workflow

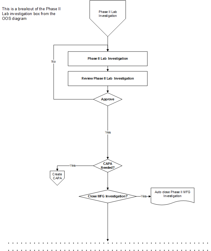
Phase II Lab Investigation Workflow

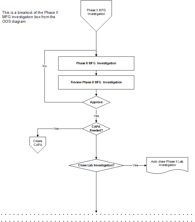
Phase II MFG Investigation Workflow

See Also

Solutions Platform

Logging Into the System

SmartSolve Portal

SmartSolve Dashboards

Navigation

Graphical User Interface Fields and Icons in SmartSolve

     

 

 
Friday, March 20, 2020
12:09 PM